無人配送車旨在解決物流行業“最后一公里”問題。眼下,實物電商和服務電商的增長催生了物流配送的迅猛發展。在末端配送領域,“最后一公里”的運力需求不斷增加。但物流業普遍存在配送人員流動大、招工難等問題,進一步拉大了勞動力缺口。
在此背景下,各國也開始逐漸重視無人配送車的發展。
【中國】
我國近年來非常重視末端物流配送的發展。在國家層面,商務部、財務部早在2012年就聯合擬定了相關文件,并于2013年起在現代服務業綜合試點工作中啟動實施城市共同配送試點,首批20余個城市。
2017年,商務部、財務部又聯合發布了《關于開展供應鏈體系建設工作的通知》,以供應鏈體系試點為重要抓手,推動城市物流配送體系建設提質增效。伴隨國家物流體系和自動駕駛技術的成熟,無人配送逐漸被納入國家倡導的重要方向之一。
2021年5月,全國首個無人配送車管理實施細則出臺,以車身編碼為核心進行針對性測試驗證,對通過測試的新產品給予相應路權,突破無人配送車受現行法律法規限制無法上路難題。同時,該條例為解決無人配送車路權和上路管理問題起到先行先試的作用。2022年1月,《“十四五”城鄉社區服務體系建設規劃》出臺,明確提出推動無人配送進社區,建設快遞末端配套設施,為更多省市建設為人配送示范區提供了政策支持。
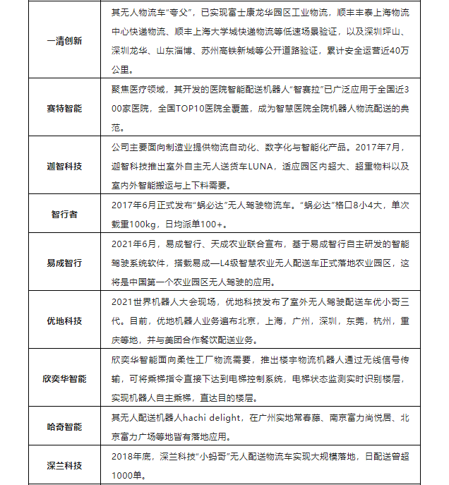
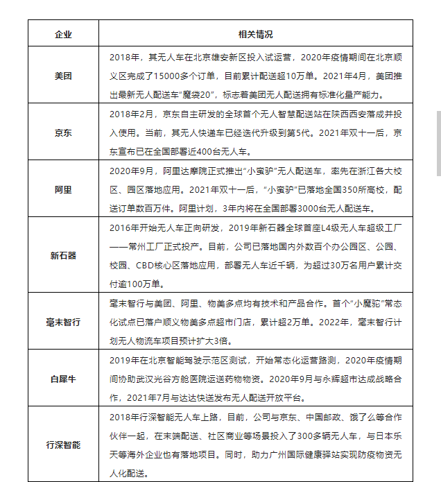
在企業層面,目前國內無人配送領域的入局者主要分為兩股力量,一是自帶物流體系的企業,如阿里、美團、京東等,二是以自動駕駛技術科創公司,如新石器、白犀牛、智行者、行深智能、毫末智行、優地科技等。這些企業立足自身優勢領域,整合技術資源和運營經驗,與社區、園區、高校、景區、線下門店等探索并展開全方位、多層次合作,積累了大量的商用經驗。
【日本】
日本政府為了支持無人配送發展,2020年通過國土交通省發布《關于自動配送機器人標準放寬認證制度》,給無人配送車測試提供安全措施。2021年6月,日本警察局發布《特定自動配送機器人等開展道路測試相關道路使用管理規范》,簡化已在公共道路上測試無人配送車的許可審查,方便企業加大道路測試。為支持民間主導的機器人配送服務的社會實施,日本還在制定低速、小型自動配送機器人在公路上行駛的新規則。
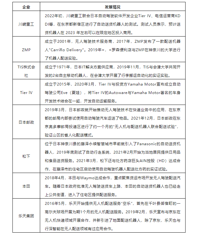
今年2月,日本機械廠商川崎重工、自動駕駛企業軟件開發企業Tier IV、電信運營商KDDI等聯合完成了一次自動送貨機器人測試。值得一提的是,這是日本國內首次使用第五代(5G)移動通信系統遠程監控送貨機器人在公路上的測試,且在測試的過程中貨物沒有散落,成功送達。
同時,川崎重工、ZMP、TIS、Tier lV、日本郵政、松下、本田和樂天集團8家公司于2月18日成立了一般社團法人機器人配送協會,旨在通過普及利用自動配送機器人的配送服務來提高人們生活的便利性。
在這種情況下,該協會將2022年定位為“機器人配送元年”,致力于利用各參與策劃的公司通過實證實驗等獲得的知識,與行政機關和團體合作,為自動配送機器人在公路上行駛制定業界自主的安全標準并建立認證機制。由此,構建具有便利性和安全性的機器人配送服務的基礎,并盡早在社會上實施。
